Chapter 2Introduction to Transaction Processing
Objectives for Chapter 2Understand the broad objectives of transaction cycles.
Recognize the types of transactions processed by each of the three transaction cycles
Know the basic accounting records used in TPS.
Understand the relationship between the traditional accounting records and their magnetic equivalents.
Be familiar with documentation techniques.
Understand the differences between batch and real-time processing and the impact of these technologies on transaction processing.
Be familiar with data coding schemes used in AIS.
2
A Financial Transaction is...
an economic event that affects the assets and equities of the firm, is reflected in its accounts, and is measured in monetary terms.similar types of transactions are grouped together into three transaction cycles:
the expenditure cycle
the conversion cycle
the revenue cycle
3
4
Figure 2-1
Relationship between Transaction CyclesEach Cycle has Two Primary Subsystems
Expenditure Cycle: time lag between the two due to credit relations with suppliersphysical component (acquisition of goods)
financial component (cash disbursements to the supplier)
Conversion Cycle:
the production system (planning, scheduling, and control of the physical product through the manufacturing process)
the cost accounting system (monitors the flow of cost information related to production)
Revenue Cycle: time lag between the two due to credit relations with customers
physical component (sales order processing)
financial component (cash receipts)
5
Manual System Accounting Records
Source Documents - used to capture and formalize transaction data needed for transaction processingProduct Documents - the result of transaction processing
Turnaround Documents - a product document of one system that becomes a source document for another system
6
Manual System Accounting Records
Journals - a record of chronological entryspecial journals - specific classes of transactions that occur in high frequency
general journal - nonrecurring, infrequent, and dissimilar transactions
Ledger - a book of financial accounts
general ledger - shows activity for each account listed on the chart of accounts
subsidiary ledger - shows activity by detail for each account type
7
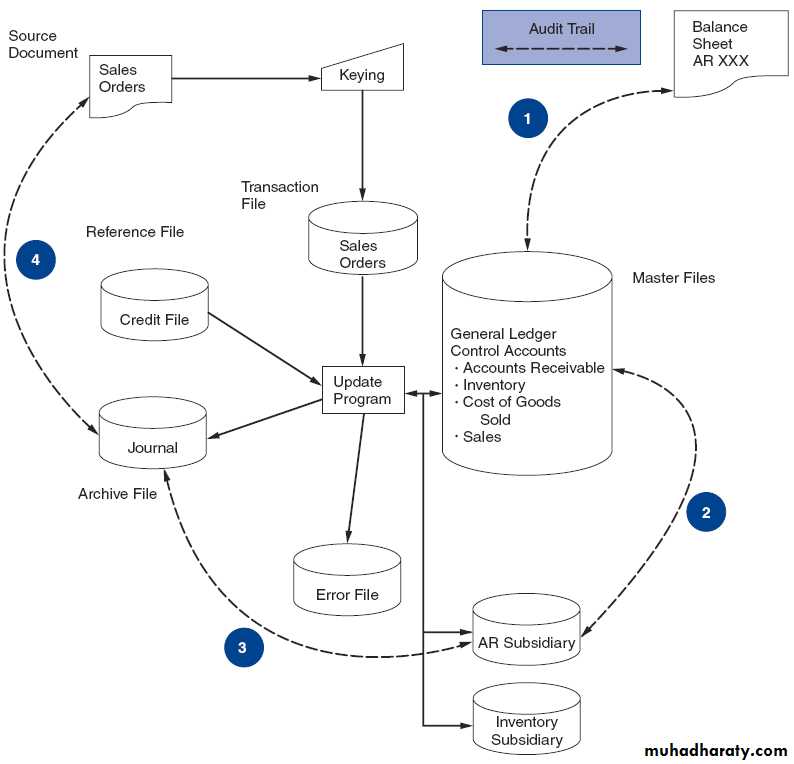
Flow of Information from Economic Event Into the General Ledger
8Figure 2-8
EXPLANATION OF STEPS IN FIGURE:1. Compare the AR balance in the balance sheet with the master file AR control account balance.
2. Reconcile the AR control figure with the AR subsidiary account total.
3. Select a sample of update entries made to accounts in the AR subsidiary ledger
and trace these to transactions in the sales journal (archive file).
4. From these journal entries, identify source documents that can be pulled from their files and verified. If necessary, confirm these source documents by contacting the customers.
Accounting Records in a Digital System
9
Figure 2-11
Computer-Based Systems
The audit trail is less observable in computer-based systems than traditional manual systems.The data entry and computer programs are the physical trail.
The data are stored in magnetic files.
10
Source
DocumentJournal
General
Ledger
Financial
Statements
Financial
Statements
General
Ledger
Journal
Source
Document
Audit Trail
Accountants should be able to trace in both directions.
Sampling and confirmation are two common techniques.
11Accounts Receivable Control Account-General Ledger
Accounts Receivable Subsidiary Ledger(sum of all customers’ receivables)
Sales Journal
Cash Receipts Journal
Sales Order
Deposit Slip
Remittance Advice
Shipping Notice
Example of Tracing an Audit Trail
Verifying Accounts ReceivablePhysical
Financial
12
13
Figure 2-12
Flat-File Model
Data Redundancy Problems
Data Storageexcessive storage costs of paper documents and/or magnetic form
Data Updating
changes or additions must be performed multiple times
Currency of Information
potential problem of failing to update all affected files
Task-Data Dependency
user’s inability to obtain additional information as needs change
Data Integration
separate files are difficult to integrate across multiple users
14
Database Model
15Figure 2-13
Computer Files
Master File - generally contains account data (e.g., general ledger and subsidiary file)
Transaction File - a temporary file containing transactions since the last update
Reference File - contains relatively constant information used in processing (e.g., tax tables, customer addresses)
Archive File - contains past transactions for reference purposes
16
Documentation Techniques
Documentation in a digital environment is necessary for many reasons.Five common documentation techniques:
Entity Relationship Diagram
Data Flow Diagrams
Document Flowcharts
System Flowcharts
Program Flowcharts
17
Entity Relationship Diagram (ERD)
A documentation technique to represent the relationship between entities in a system.18
Cardinalities
Represent the numerical mapping between entities:
one-to-one
one-to-many
many-to-many
19
Sales-
personCar
Type
Customer
Order
Vendor
Inventory
Assigned
Places
Supply
Entity
RelationshipEntity
1
M
M
M
1
1
Cardinalities
20
Data Flow Diagrams (DFD)…
use symbols to represent the processes, data sources, data flows, and entities in a system
represent the logical elements of the system
do not represent the physical system
21
Data Flow Diagram Symbols
EntityName
N
Process
Description
Data Store
Name
Direction of
data flow
22
Figure 2-14
System Flowcharts…
illustrate the relationship among processes and the documents that flow between them
contain more details than data flow diagrams
clearly depict the separation of functions in a system
23
Symbol Set for Representing
Manual ProceduresTerminal showing source
or destination of documents
and reports
Source document or
report
Manual operation
File for storing source
documents and
reports
Accounting records
(journals, registers,
logs, ledgers)
Calculated batch total
On-page connector
Off-page connector
Description of process
or comments
Document flowline
24
Figure 2-17
Sales Department
Credit Department
Warehouse
Shipping Department
Flowchart Showing Stated Fact I Translated
into Visual Symbols
Customer
Customer
Order
Prepare
Sales
Orders
Sales
Order #1
Sales
Order #1
Sales
Order #1
Sales
Order #1
25
Figure 2-20
26
Flowchart Showing All Stated Facts
Translated into Visual SymbolsFigure 2-22
System Flowcharts…
represent the relationship between the key elements--input sources, programs, and output products--of computer systemsdepict the type of media being used (paper, magnetic tape, magnetic disks, and terminals)
in practice, not much difference between document and system flowcharts
27
Symbol Set for Representing Computer Processes
Hard copyComputer process
Direct access storage
device
Magnetic tape
Terminal input/
output device
Process flow
Real-time
(online)
connection
Video display
device
28
Figure 2-23
29
Flowchart Showing Translation of
Facts 1, 2, and 3 into Visual Symbols
Figure 2-24
Flowchart Showing All Facts Translated into Visual Symbols30
Figure 2-25
Figure 2-26Program Flowcharts…
illustrate the logic used in programs
Program Flowchart Symbols
Logical process
Decision
Terminal start or
end operation
Input/output
operation
Flow of logical
process
31
Transaction Processing Models
Batch versus real time systems (differences)Information time frame
Resources
Operational efficiency
Efficiency v. effectiveness
Updating master files from transactions
Master file backup procedures
32
Batch Processing
A batch is a group of similar transactions that are accumulated over time and then processed together.The transactions must be independent of one another during the time period over which the transactions are accumulated in order for batch processing to be appropriate.
A time lag exists between the event and the processing.
33
Sales
Orders
Keying
Unedited
Transactions
Edit
Run
Errors
Edited
Transactions
Sort
Run
Transactions
Update
Run
Old Master
(father)
AR
AR
New Master
(son)
Transactions (eventually transferred to an archive file)
correct errors and
resubmit
catches clerical errors
rearranges the transaction data bykey field so that it is in the same
sequence as the master file
changes the values in the master file to reflect the transactions that have occurred
Batch Processing/Sequential File34
Steps in Batch Processing/Sequential File
Keystroke - source documents are transcribed by clerks to magnetic tape for processing laterEdit Run - identifies clerical errors in the batch and places them into an error file
Sort Run - places the transaction file in the same order as the master file using a primary key
Update Run - changes the value of appropriate fields in the master file to reflect the transaction
Backup Procedure - the original master continues to exist and a new master file is created
35
Advantages of Batch Processing
Organizations can increase efficiency by grouping large numbers of transactions into batches rather than processing each event separately.
Batch processing provides control over the transaction process via control figures.
36
Real-Time Systems…
process transactions individually at the moment the economic event occurshave no time lag between the economic event and the processing
generally require greater resources than batch processing since they require dedicated processing capacity; however, these cost differentials are decreasing
oftentimes have longer systems development time
37
38
Why Do So Many AIS Use Batch Processing?
AIS processing is characterized by high-volume, independent transactions, such are recording cash receipts checks received in the mail.The processing of such high-volume checks can be done during an off-peak computer time.
This is one reason why batch processing maybe done using real-time data collection.
39
Uses of Coding in AIS
Concisely represent large amounts of complex information that would otherwise be unmanageable
Provide a means of accountability over the completeness of the transactions processed
Identify unique transactions and accounts within a file
Support the audit function by providing an effective audit trail
40
Sequential Codes
Represent items in sequential orderUsed to prenumber source documents
Track each transaction processed
Identify any out-of-sequence documents
Disadvantages:
arbitrary information
hard to make changes and insertions
41
Block Codes
Represent whole classes by assigning each class a specific range within the coding schemeUsed for chart of accounts
The basis of the general ledger
Allows for the easy insertion of new codes within a block
Don’t have to reorganize the coding structure
Disadvantage:
arbitrary information
42
Group Codes
Represent complex items or events involving two or more pieces of data using fields with specific meaning
For example, a coding scheme for tracking sales might be 04-09-476214-99, meaning:
Store Number Dept. Number Item Number Salesperson
04 09 476214 99
• Disadvantages:
• arbitrary information
• overused
43
Alphabetic Codes
Used for many of the same purposes as numeric codesCan be assigned sequentially or used in block and group coding techniques
May be used to represent large numbers of items
Can represents up to 26 variations per field
Disadvantage:
arbitrary information
44
Mnemonic Codes
Alphabetic characters used as abbreviations, acronyms, and other types of combinationsDo not require users to memorize the meaning since the code itself is informative – and not arbitrary
NY = New York
Disadvantages:
limited usability and availability
45







